DPC 2023-2025 : comment enregistrer vos actions en vue du contrôle par l’Ordre ?
La période triennale de développement professionnel continu (DPC) 2023-2025 est clôturée depuis le 31 décembre 2025. Conformément aux dispositions du code de la santé publique, l’Ordre des pharmaciens engage désormais la phase de contrôle du respect de l’obligation de DPC pour cette période.
Afin de permettre ce contrôle, il est nécessaire que l’ensemble des actions réalisées entre 2023 et 2025 soient déclarées conformément aux modalités détaillées ci-après, d’ici le 30 avril 2026. Celles-ci diffèrent selon votre exercice et selon la nature des actions suivies.
Finalité du contrôle
Ce contrôle a pour objectif de vérifier que chaque pharmacien inscrit à l’un des tableaux de l’Ordre a bien engagé, sur la période 2023-2025, une démarche de maintien et de développement de ses compétences, à travers les actions qu’il a effectivement réalisées.
Veillez à bien conserver vos attestations et justificatifs, qui pourront vous être demandés par l’Ordre dans le cadre du contrôle.
Comment attester de la réalisation de vos actions ?
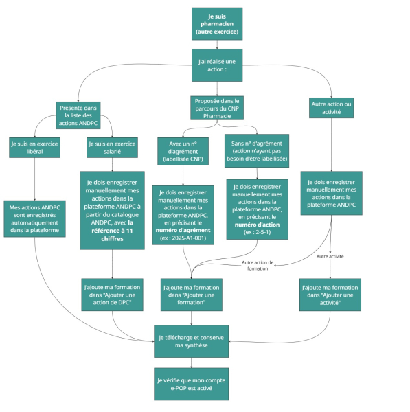
1. Pour les pharmaciens hors exercice en biologie médicale
Pour attester de la réalisation de sa démarche de DPC, chaque pharmacien doit renseigner toutes ses actions de DPC et toute autre activité de maintien des compétences avec ses attestations, sur l'espace dédié aux professionnels de santé du site de l’ANDPC, dans Mon DPC avant le 30 avril 2026.
→ Vous avez réalisé une ou plusieurs actions de DPC référencées par l’ANDPC :
Pour les professionnels libéraux, les actions suivies, financées par l’ANDPC, sont renseignées automatiquement dans votre document de traçabilité sur le site de l'ANDPC.
Pour les professionnels salariés, les actions doivent être saisies manuellement sur la plateforme Mon DPC de l’ANDPC dans la rubrique “Actions de DPC”.
Il appartient au professionnel de vérifier l’exhaustivité et l’exactitude des informations renseignées.
→ Vous avez réalisé une ou plusieurs actions de DPC qui ne sont pas référencées par l’ANDPC :
Vérifiez si celles-ci sont référencées dans le parcours recommandé par votre Conseil national professionnel (CNP) Pharmacie ou ont obtenu un numéro d’agrément par le CNP.
- Si oui :
Chaque action du parcours de DPC recommandé par le CNP Pharmacie réalisée doit être renseignée dans la plateforme ANDPC dans la rubrique “Autres actions de formation”.
Retrouvez-le “pas à pas” réalisé par le CNP Pharmacie pour vous accompagner dans le dépôt de ces actions.
- Si non :
Renseignez ces actions dans la plateforme ANDPC dans la rubrique “Autres actions de formation” ou dans la rubrique “Autres activités de maintien des compétences”.
→ Dans tous les cas, après avoir renseigné l’ensemble de vos actions sur la plateforme Mon DPC, il est recommandé de télécharger et conserver sa synthèse. Vérifiez ensuite que votre compte e-POP est activé.
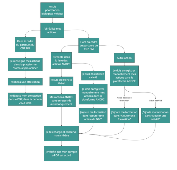
2. Pour les pharmaciens biologistes médicaux
→ Vous avez réalisé des actions de DPC dans le cadre du parcours recommandé par le CNP de Biologie Médicale
Les pharmaciens biologistes médicaux peuvent réaliser leurs actions de DPC dans le cadre du parcours défini par le CNP de biologie médicale. Pour transmettre vos actions de DPC, vous devez vous connecter à la plateforme parcourspro.online. Vous pourrez y entrer les actions que vous avez réalisées, vérifier qu’elles correspondent au parcours et demander votre attestation de conformité au parcours. Cette attestation sera ensuite à déposer directement dans la plateforme e-POP.
→ Vous avez réalisé des actions en dehors du parcours de DPC recommandé par le CNP de Biologie Médicale → vos actions doivent être renseignées sur le site de l’ANDPC avant le 30 avril 2026
Pour les professionnels libéraux, les actions suivies, financées par l’ANDPC, sont renseignées automatiquement dans votre document de traçabilité sur le site de l'ANDPC.
Pour les professionnels salariés, les actions labellisées ANDPC doivent être saisies manuellement sur la plateforme Mon DPC de l’ANDPC, dans la rubrique “Actions de DPC”.
Les autres actions doivent être enregistrées dans “Ajouter une formation” ou “Ajouter une activité” selon le type d’action.
Il appartient au professionnel de vérifier l’exhaustivité et l’exactitude des informations renseignées. La synthèse au format pdf peut être téléchargée, éditée et conservée.
Extraction des données de l’ANDPC par l’Ordre en vue du contrôle
Au cours de l’année 2026, l’Ordre procédera à une extraction des synthèses de vos documents de traçabilité pour la période 2023-2025, recueillies et centralisées dans la base de l’ANDPC, afin d’alimenter automatiquement les comptes e-POP des pharmaciens. Vos Conseils d’appartenance procéderont au contrôle de votre obligation de DPC.
Aucune transmission manuelle de votre synthèse sur e-POP (hors parcours du CNP de biologie médicale) n’est donc requise dès lors que vous avez :
- enregistré toutes vos actions de DPC pour la période 2023-2025 dans votre document de traçabilité “MonDPC” sur le site de l’ANDPC ;
- autorisé la transmission de ces données à l’Ordre, dans le profil ANDPC ;
- activé votre compte e-POP (voir tutoriel).
La formation continue est nécessaire afin de veiller à la compétence des pharmaciens et biologistes médicaux pour la qualité de leur pratique professionnelle, au service du patient.
Pour interroger votre conseil d’appartenance à l’Ordre national des pharmaciens, complétez le formulaire de contact
En cas de difficulté technique lors de la connexion à e-POP, le portail de services de l’Ordre national des pharmaciens, n’hésitez pas à appeler le 01 56 21 35 73 (du lundi au vendredi de 9h à 17h30)
En savoir plus :
- Mon DPC (sur le site de l’ANDPC)
- e-POP
- Tutoriel : activer son compte e-POP
- Mes obligations de formation

